小说狂人
校内邮箱
|
办公精灵
|
WebVPN
|
教务平台
小说狂人
小说狂人概况
小说狂人简介
现任领导
机构设置
师资队伍
师资概况
师资介绍
名师与团队
客座教授
人才培养
本科生培养
研究生培养
科学研究
研究方向
平台基地
学术平台
招生就业
本科生招生
研究生招生
招生联系方式
就业服务
党建工作
党建工作
学院党委
学生工作
学工队伍
学工动态
国际化办学
招生信息
中美人才培养计划121项目
工会之家
校友之家
历届毕业照
校友动态
杰出校友
经管文化
经管文化
导航
小说狂人
小说狂人概况
+
小说狂人简介
现任领导
机构设置
师资队伍
+
师资概况
师资介绍
名师与团队
客座教授
人才培养
+
本科生培养
研究生培养
科学研究
+
研究方向
平台基地
学术平台
招生就业
+
本科生招生
研究生招生
招生联系方式
就业服务
党建工作
+
党建工作
学院党委
学生工作
+
学工队伍
学工动态
国际化办学
+
招生信息
中美人才培养计划121项目
工会之家
校友之家
+
历届毕业照
校友动态
杰出校友
经管文化
+
经管文化
当前位置:
小说狂人
>>
国际交流项目
>> 正文
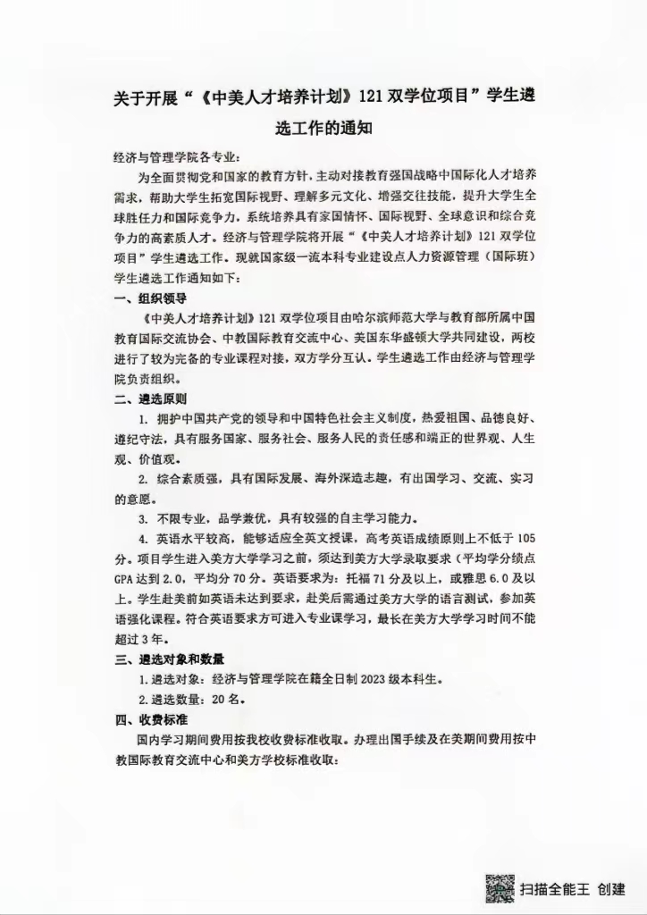
关于开展“《中美人才培养计划》121 双学位项目”学生遴选工作的通知
作者: 发布时间:2023年09月18日 19:16 阅读量:
上一篇:
2024年《中美人才培养计划》 项目发展研讨会暨实验班招生工作会顺利召开
下一篇:没有了